近日,我校食品与生物工程学院“发酵调味品科学与工程”团队在美国化学学会(ACS)旗下的农林科学领域国际顶尖期刊《Journal of Agricultural and Food Chemistry》(Q1, IF=6.1)发表题为“Taste Mechanism of Umami Molecules from Fermented Broad Bean Paste Based on In Silico Analysis and Peptidomics”的研究性论文,且被选为正封面(Front Cover)论文。2020级硕士研究生赵建华为论文第一作者,林洪斌副教授和唐洁教授为论文通讯作者。该研究工作得到了四川省科技厅重大专项项目(2020YFN0151)、四川省科技厅重点研发项目(23ZDYF3100)和重庆市科学技术委员会(cstc2021jscx-cylhX0014)的资助。


郫县豆瓣是我国著名的传统发酵调味品,其发酵过程可分为前发酵和后发酵,前发酵又称甜瓣子发酵。甜瓣子(蚕豆瓣)发酵是郫县豆瓣发酵过程中重要的过程之一,决定了郫县豆瓣的风味和产品质量。发酵产品的味道在很大程度上取决于其鲜味,在发酵过程中鲜味的变化对于理解其味觉形成尤为重要。然而,蚕豆瓣发酵过程中鲜味的产生机制尚不清晰。
因此,本研究旨在研究蚕豆瓣发酵过程中产生的鲜味物质,并采用计算机分析和肽组学相结合的方法对发酵蚕豆瓣(FBBP)鲜味的产生机制进行了研究。结果表明,发酵可以改善FBBP的鲜味。肽组学信息显示,从FBBP中共鉴定出470个游离肽,其中大部分在发酵后增加。此外,发酵过程中鲜味肽、有机酸和氨基酸含量的增加有助于增强FBBP的鲜味。分子对接结果表明,这些鲜味分子易通过氢键和静电相互作用与鲜味受体T1R3亚基中的Ser、Glu、His、Gln结合。结合位点His145、Gln389和Glu301特别有助于配体-受体复合物的形成。芳香相互作用、氢键、亲水性和溶剂可及表面(SAS)在受体-肽相互作用中起关键作用。感官评价和电子舌结果显示,从FBBP中筛选出的肽EDEDE、DLSESV、SNGDDE、DETL、CDLSD和TDEE具有较强的鲜味和鲜味增强的效果。本研究为从发酵产品中快速高效地筛选新型鲜味肽提供了新的思路,并对FBBP中鲜味的产生机制有了更深入的了解。

TOC graphic

Figure 1. Taste profile analysis diagram of the peptide extract from FBBP at different fermentation times. (a) D0. (b) D30. (c)D60. (d) D90

Figure 2. Identification of umami peptides at different fermentation time of FBBP. (a) PCA and (b)Venn analysis of umami peptides among the different fermentation groups. (c) MW and (d) chain length distribution of total peptides among D0, D30, D60 and D90.

Figure 3. Heatmap analysis of the changes in the abundance of umami peptides during different fermentation times.

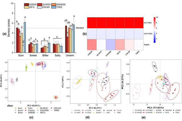
Figure 4. Contributors of the umami taste in FBBP. (a) Results of the prediction of umami taste of identified peptides by iUmai-SCM. (b) The frequency of amino acid residues in identified peptides. (c) The structure−activity relationships of umami peptides. (d) The quantification of total FAA and organic acids during fermentation. (e) The quantification of umami-tasting FAA and umami organic acids during fermentation. (f) Umami perception related to FBBP. (g) Taste mechanism of Glu, Asp, and succinic acid.

Figure 5. Binding model and 2D diagram of umami peptides with T1R1/T1R3. (a−f) P162, P95, P424, P60, P34, and P429, respectively.

Figure 6. Surface force analysis of T1R1/T1R3 interacted with six core umami peptides

Figure 7. Taste characteristic of six peptides. (a) Taste profile of six peptides. (b) Umami enhancement of the evaluation of six peptides. (c) Principal component analysis (PCA) of the e-tongue measurement for five different taste solutions (0.35% NaCl, 0.35% MSG, 0.08% citric acid, 1% sucrose, and 0.5% L-isoleucine) and six peptides. (d) PCA of different concentrations of MSG and six peptides. (e) PCA of six peptides in 0.35%MSG solutions and different concentrations of MSG.
原文链接:https://doi.org/10.1021/acs.jafc.3c09545
作者简介:

林洪斌
林洪斌,工学博士,副教授,硕士生导师,四川省食品科学技术学会预制菜专委会委员,四川省食品饮料协会调味品专委会委员,四川省人力资源和社会保障厅“智兴天府”专家,主要研究方向包括食品风味化学、发酵工程、食品微生物学、农产品加工。近5年发表相关学术论文20余篇,其中SCI收录论文14篇,获授权发明专利7项。参与完成省级成果评价3项,获得四川省科技进步三等奖一项,四川省食品工业科学技术一等奖一项、二等奖一项,郫县科技进步一等奖一项。其所在发酵调味品科学与工程团队长期专注于以郫县豆瓣、四川泡菜为代表的四川地方特色发酵食品的相关研究,合作企业达40余家,共建国家企业技术中心、国家工程实验室、川渝共建重庆市重点实验室及四川省川菜特色调味品工程技术研究中心等国家和省部级平台6个,校企联合实验室12个。先后承担并完成国家和省部级等各类课题50余项,获得中国轻工业联合会、四川省科技进步奖和成都市科技进步奖7项,发表学术论文200余篇,授权发明专利20余项。

赵建华
赵建华,食品与生物工程学院2020级硕士研究生,主要研究方向为食品风味化学。目前共发表8篇SCI论文,以第一作者发表4篇SCI论文(中科院一区),其中2篇为正封面论文,参与多项省部级科研项目的相关工作;获四川省学科竞赛三等奖1项,四川省国际大学生创新大赛铜奖。

川公网安备 51010602000503号